根据《2023年长沙市教育局所属事业单位第二轮公开引进和选调工作人员简章》(以下简称“《简章》”)的规定,现将我校引进工作具体安排公布如下:
一、我校引进岗位、职数及报考对象
岗位代码 |
岗 位 名 称 |
岗位职数 |
报考对象 |
5114 |
专职辅导员 |
3 |
高校毕业研究生 |
二、报名和资格初审要求
1、我校本次公开引进工作的报名采取网上提交材料的方式进行。材料提交截止时间为6月29日(星期四)17:00。未按时提交材料的视为自行放弃报考。
2、报考人员须符合“报考资格条件”(见《简章》第三条)和“具体资格条件”(见《简章》附件1)。
3、我校仅接受报考人员第一次提交的报考材料,所提交材料不齐或不符合岗位资格条件要求的,均视为资格不符。
4、报考人员提交材料的方式为:向https://www.wjx.top/vm/YDJp9uB.aspx(问卷星)提交报考材料的照片或扫描件,所提交材料应整理成文件夹后进行压缩(压缩文件命名为:岗位代码+岗位名称+姓名)。

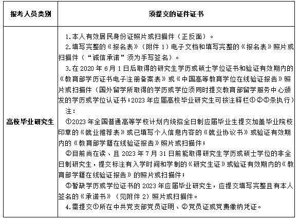
5、报考所需证件证书材料见下表:
三、笔试
报考我校专职辅导员岗位的人员均须参加笔试。笔试具体安排及要求如下:
1.笔试定于7月1日(星期六)上午进行。我校将于6月30日中午12:00左右在学校官网公布笔试考场及座号安排。报考人员均需凭本人有效居民身份证原件(不可用电子身份证、驾照、护照或乘车乘机临时身份证明等替代)方可参加笔试。
2. 笔试内容为学生思想政治工作基础知识,时长90分钟,满分为100分。
3. 笔试成绩于7月1日(星期六)15:00左右在学校官网公布。对笔试成绩有疑议者,可于7月1日16:30前在邮箱csyzzzrs@163.com提交核分申请。核分结果在提交核分申请的邮箱反馈。
4. 笔试后,以引进岗位计划数为基数,依笔试成绩从高到低按1:5的比例确定拟入围考核人选(比例内末位分数相等的均入围,下同)。学校对拟入围考核人选进行资格初审,出现自行放弃或资格不符情况时,按笔试成绩从高分到低分依次递补。
5. 笔试后入围考核人员名单将于7月1日18:00左右在学校官网公布。出现核分结果与公布的笔试成绩有不同情况时,同时公布《核分成绩的通知》。
四、考核
1、参加考核的人员为引进高校毕业生岗位入围考核人员。
2、考生应于7月2日(星期日)上午8:00到学校德馨楼132教室集合,否则视为自行放弃。
3、考生须凭本人有效居民身份证(不可用电子身份证替代)参加考核,否则不能参加考核。考核时考生不得自带任何资料。
4. 考核办法
①考核顺序由考生抽签确定。
②专职辅导员岗位考核由面试、技能测试组成,面试、技能测试满分均为100分。面试10分钟(含思考时长5分钟);技能测试25分钟(含准备时长20分钟)。专职辅导员岗位的技能测试办法见下表:
岗位名称 |
岗位代码 |
技能测试项目 |
时长 |
分值 |
备注 |
专职辅导员 |
5114 |
教育故事案例分析 |
25分钟 |
100分 |
含准备时长20分钟 |
③考核各项目得分均为所有评委评分去掉一个最高分和一个最低分后的平均分(四舍五入后保留两位小数,下同)。
④每位考生的考核成绩通知书在其后两位考生考核结束后依次领取。
⑤考核由面试、技能测试组成的,按3∶7的比例合成考核成绩。考核成绩于考核结束后当天在学校网站公布。
五、资格复审材料复核(含签订《预录用意向协议书》)
1、以岗位计划数为基数,按1∶1的比例依总成绩(引进岗位笔试成绩、考核成绩按2:8的比例合成总成绩)从高分到低分确定入围资格复审人选。总成绩相同的,考核成绩高者入围;考核成绩相同的,则考核占比高的项目成绩高者入围。
2、学校将复核查验入围人员的报考材料,并与符合报考条件的入围人员签订《预录用意向协议书》。已在本次引进中的其他学校签订《预录用意向协议书》人员,视为自行放弃与我校签订《预录用意向协议书》。出现资格不符或放弃预录用情况时,按总成绩从高到低依次确定递补人选。
3、请入围人员按下表要求准备好材料(原件和复印件),于7月2日(星期日)下午15:00左右到学校道馨楼403组织人事处集合:
六、联系方式
联系电话:0731-85657807、19974895214
(工作日上午8:30--12:00、下午14:00--17:00)
学校地址:长沙市湘江新区华强大道177号
附:
1.《报名表》
2.《承诺书》(高校毕业研究生)
长沙幼儿师范高等专科学校
2023年6月26日